Intolerance of uncertainty and emotion dysregulation mediate relations between fear of negative evaluation and problematic social media use severity
Vol.19,No.5(2025)
Problematic social media use (PSMU) has been associated with social anxiety symptoms, including fear of negative evaluation (FNE), across the literature. Less is known about constructs mediating relations between fear of negative evaluation and PSMU, such as emotion dysregulation and intolerance of uncertainty. Given the high prevalence of social media usage and social nature of these sites, and their high usage in emerging adults, we explored relationships between FNE and fear of positive evaluation (FPE) with PSMU severity, and whether intolerance of uncertainty and emotion dysregulation mediated these relationships. The sample of 372 undergraduate students aged 18–25 (M = 19.9, SD = 4.3) at a Midwestern U.S. University (65.6% or n = 244 female) completed a web survey to assess the relations between fears of evaluation, emotion dysregulation, intolerance of uncertainty, and PSMU severity in a cross-sectional design. Structural equation modeling results demonstrated significant direct pathways between intolerance of uncertainty and emotion dysregulation with FNE (β = .67; β = .59, respectively; ps < .01) and PSMU severity (β = .30, β = .29, respectively; ps < .01). Indirect effect testing indicated that intolerance of uncertainty (β = .21, p < .001) and emotion dysregulation (β = .17, p < .001) mediated relations between FNE (but not FPE) and PSMU severity. Results provide support for the mediating roles of intolerance of uncertainty and emotion dysregulation in the relationship between FNE and PSMU severity. Results are discussed in context of prior work on fear of evaluation, PSMU, and relevant transdiagnostic psychopathology processes.
problematic social media use; social media; social anxiety; fear of negative evaluation; intolerance of uncertainty; emotion regulation; social networking; internet addiction
Elyse F. Hutcheson
Department of Psychology, University of Toledo, Toledo, Ohio, USA
Elyse F. Hutcheson is a Postdoctoral Fellow at the Anxiety and OCD Treatment Center of Ann Arbor, and received her PhD at the University of Toledo as a graduate advisee in Dr. Jon Elhai’s Cyberpsychology and Internet Addictions Lab. Her research interests include problematic social media use and problematic smartphone use, and their relations to anxiety disorders.
Christian Montag
Centre of Cognitive and Brain Sciences, Institute of Collaborative Innovation, University of Macau, Macau SAR, China; Department of Psychology, Faculty of Social Sciences, University of Macau, Macau SAR, China; Department of Computer and Information Science, Faculty of Science and Technology, University of Macau, Macau SAR, China
Christian Montag is Distinguished Professor of Cognitive and Brain Sciences at the Institute of Collaborative Innovation at University of Macau, Macau SAR, China. He works at the intersection of psychology, computer science and neuroscience.
Jon D. Elhai
Department of Psychology, University of Toledo, Toledo, Ohio, USA; Department of Psychiatry, University of Toledo, Toledo, Ohio, USA
Jon D. Elhai is Distinguished Professor of Psychology and Psychiatry at the University of Toledo. His primary area of research is in cyberpsychology and internet addictions, examining problematic internet and smartphone use. He also has published on posttraumatic stress disorder (PTSD), studying the disorder’s underlying dimensions, and relations with cognitive coping processes and externalizing behaviors.
Alfasi, Y. (2021). Attachment insecurity and social media fear of missing out: The mediating role of intolerance of uncertainty. Digital Psychology, 2(2), 11–18. https://doi.org/10.24989/dp.v2i2.1957
Ali, F., Ali, A., Iqbal, A., & Ullah, A. Z. (2021). How socially anxious people become compulsive social media users: The role of fear of negative evaluation and rejection. Telematics and Informatics, 63, Article 101658. https://doi.org/10.1016/j.tele.2021.101658
American Psychiatric Association. (2013). Diagnostic and statistical manual of mental disorders: DSM-5 (5th ed.). American Psychiatric Publishing. https://doi.org/10.1176/appi.books.9780890425596
Andreassen, C. S., Billieux, J., Griffiths, M. D., Kuss, D. J., Demetrovics, Z., Mazzoni, E., & Pallesen, S. (2016). The relationship between addictive use of social media and video games and symptoms of psychiatric disorders: A large-scale cross-sectional study. Psychology of Addictive Behaviors, 30(2), 252–262. https://doi.org/10.1037/adb0000160
Andreassen, C. S., Torsheim, T., Brunborg, G. S., & Pallesen, S. (2012). Development of a Facebook Addiction Scale. Psychological Reports, 110(2), 501–517. https://doi.org/10.2466/02.09.18.PR0.110.2.501-517
Arnett, J. J. (2000). Emerging adulthood: A theory of development from the late teens through the twenties. American Psychologist, 55(5), 469–480. https://doi.org/10.1037//0003-066x.55.5.469
Auxier, B., & Anderson, M. (2021, April 7). Social media use in 2021. Pew Research Center, 1(1), 1–4. https://www.pewresearch.org/internet/2021/04/07/social-media-use-in-2021/
Baggio, S., Bosson, M., Berle, D., Starcevic, V., Simon, O., & Billieux, J. (2024). Problematic online behaviors constitute related yet distinct conditions: A cross-sectional study. Computers in Human Behavior, 160, Article 108358. https://doi.org/10.1016/j.chb.2024.108358
Beard, C., & Amir, N. (2009). Interpretation in social anxiety: When meaning precedes ambiguity. Cognitive Therapy and Research, 33(4), 406–415. https://doi.org/10.1007/s10608-009-9235-0
Blalock, D. V., Kashdan, T. B., & Farmer, A. S. (2016). Trait and daily emotion regulation in social anxiety disorder. Cognitive Therapy and Research, 40(3), 416–425. https://doi.org/10.1007/s10608-015-9739-8
Boswell, J. F., Thompson-Hollands, J., Farchione, T. J., & Barlow, D. H. (2013). Intolerance of uncertainty: A common factor in the treatment of emotional disorders. Journal of Clinical Psychology, 69(6), 630–645. https://doi.org/10.1002/jclp.21965
Brand, M., Wegmann, E., Stark, R., Müller, A., Wölfling, K., Robbins, T. W., & Potenza, M. N. (2019). The interaction of person-affect-cognition-execution (I-PACE) model for addictive behaviors: Update, generalization to addictive behaviors beyond internet-use disorders, and specification of the process character of addictive behaviors. Neuroscience & Biobehavioral Reviews, 104, 1–10. https://doi.org/10.1016/j.neubiorev.2019.06.032
Brand, M., Young, K. S., Laier, C., Wölfling, K., & Potenza, M. N. (2016). Integrating psychological and neurobiological considerations regarding the development and maintenance of specific Internet-use disorders: An interaction of person-affect-cognition-execution (I-PACE) model. Neuroscience & Biobehavioral Reviews, 71, 252–266. https://doi.org/10.1016/j.neubiorev.2016.08.033
Brown, G., & Medcalf-Bell, R. (2022). Phoning it in: Social anxiety, intolerance of uncertainty, and anxiety reduction motivations predict phone use in social situations. Human Behavior and Emerging Technologies, 2022(1), Article 6153053. https://doi.org/10.1155/2022/6153053
Buhr, K., & Dugas, M. J. (2006). Investigating the construct validity of intolerance of uncertainty and its unique relationship with worry. Journal of Anxiety Disorders, 20(2), 222–236. https://doi.org/10.1016/j.janxdis.2004.12.004
Burnell, K., & Kuther, T. L. (2016). Predictors of mobile phone and social networking site dependency in adulthood. Cyberpsychology, Behavior, and Social Networking, 19(10), 621–627. https://doi.org/10.1089/cyber.2016.0209
Cain, M. K., Zhang, Z., & Yuan, K.-H. (2017). Univariate and multivariate skewness and kurtosis for measuring nonnormality: Prevalence, influence and estimation. Behavior Research Methods, 49(5), 1716–1735. https://doi.org/10.3758/s13428-016-0814-1
Carleton, R. N. (2016). Into the unknown: A review and synthesis of contemporary models involving uncertainty. Journal of Anxiety Disorders, 39, 30–43. https://doi.org/10.1016/j.janxdis.2016.02.007
Carleton, R. N., Collimore, K. C., & Asmundson, G. J. G. (2007). Social anxiety and fear of negative evaluation: Construct validity of the BFNE-II. Journal of Anxiety Disorders, 21(1), 131–141. https://doi.org/10.1016/j.janxdis.2006.03.010
Carleton, R. N., Collimore, K. C., & Asmundson, G. J. G. (2010). “It’s not just the judgements—It’s that I don’t know”: Intolerance of uncertainty as a predictor of social anxiety. Journal of Anxiety Disorders, 24(2), 189–195. https://doi.org/10.1016/j.janxdis.2009.10.007
Carleton, R. N., Norton, M. A. P. J., & Asmundson, G. J. G. (2007). Fearing the unknown: A short version of the intolerance of uncertainty scale. Journal of Anxiety Disorders, 21(1), 105–117. https://doi.org/10.1016/j.janxdis.2006.03.014
Casale, S., Akbari, M., Bocci Benucci, S., Seydavi, M., & Fioravanti, G. (2024). Interpersonally-based fears and problematic social networking site use: The moderating role of online social support. International Journal of Mental Health and Addiction, 22(3), 995–1007. https://doi.org/10.1007/s11469-022-00908-9
Casale, S., & Fioravanti, G. (2015). Satisfying needs through social networking sites: A pathway towards problematic internet use for socially anxious people? Addictive Behaviors Reports, 1, 34–39. https://doi.org/10.1016/j.abrep.2015.03.008
Casale, S., Fioravanti, G., Flett, G. L., & Hewitt, P. L. (2014). From socially prescribed perfectionism to problematic use of internet communicative services: The mediating roles of perceived social support and the fear of negative evaluation. Addictive Behaviors, 39(12), 1816–1822. https://doi.org/10.1016/j.addbeh.2014.06.006
Casale, S., Fioravanti, G., Flett, G. L., & Hewitt, P. L. (2015). Self-presentation styles and problematic use of internet communicative services: The role of the concerns over behavioral displays of imperfection. Personality and Individual Differences, 76, 187–192. https://doi.org/10.1016/j.paid.2014.12.021
Casale, S., Rugai, L., & Fioravanti, G. (2018). Exploring the role of positive metacognitions in explaining the association between the fear of missing out and social media addiction. Addictive Behaviors, 85, 83–87. https://doi.org/10.1016/j.addbeh.2018.05.020
Charoensukmongkol, P. (2016). Mindful Facebooking: The moderating role of mindfulness on the relationship between social media use intensity at work and burnout. Journal of Health Psychology, 21(9), 1966–1980. https://doi.org/10.1177/1359105315569096
Cingel, D. P., Carter, M. C., & Krause, H.-V. (2022). Social media and self-esteem. Current Opinion in Psychology, 45, Article 101304. https://doi.org/10.1016/j.copsyc.2022.101304
Counsell, A., Furtado, M., Iorio, C., Anand, L., Canzonieri, A., Fine, A., Fotinos, K., Epstein, I., & Katzman, M. A. (2017). Intolerance of uncertainty, social anxiety, and generalized anxiety: Differences by diagnosis and symptoms. Psychiatry Research, 252, 63–69. https://doi.org/10.1016/j.psychres.2017.02.046
Dempsey, A. E., O’Brien, K. D., Tiamiyu, M. F., & Elhai, J. D. (2019). Fear of missing out (FoMO) and rumination mediate relations between social anxiety and problematic Facebook use. Addictive Behaviors Reports, 9, Article 100150. https://doi.org/10.1016/j.abrep.2018.100150
DiStefano, C., & Morgan, G. B. (2014). A comparison of diagonal weighted least squares robust estimation techniques for ordinal data. Structural Equation Modeling: A Multidisciplinary Journal, 21(3), 425–438. https://doi.org/10.1080/10705511.2014.915373
Dobrean, A., & Pasarelu, C.-R. (2016). Impact of social media on social anxiety: A systematic review. In F. Durbano & B. Marchesi (Eds.), New developments in anxiety disorders. InTech. https://doi.org/10.5772/65188
Drach, R. D., Orloff, N. C., & Hormes, J. M. (2021). The emotion regulatory function of online social networking: Preliminary experimental evidence. Addictive Behaviors, 112, Article 106559. https://doi.org/10.1016/j.addbeh.2020.106559
Dugas, M. J., Gosselin, P., & Ladouceur, R. (2001). Intolerance of uncertainty and worry: Investigating specificity in a nonclinical sample. Cognitive Therapy and Research, 25(5), 551–558. https://doi.org/10.1023/A:1005553414688
Elhai, J. D., Yang, H., & Montag, C. (2019). Cognitive- and emotion-related dysfunctional coping processes: Transdiagnostic mechanisms explaining depression and anxiety’s relations with problematic smartphone use. Current Addiction Reports, 6, 410–417. https://doi.org/10.1007/s40429-019-00260-4
Everitt, B. J., & Robbins, T. W. (2016). Drug addiction: Updating actions to habits to compulsions ten years on. Annual Review of Psychology, 67(1), 23–50. https://doi.org/10.1146/annurev-psych-122414-033457
Farmer, A. S., & Kashdan, T. B. (2012). Social anxiety and emotion regulation in daily life: Spillover effects on positive and negative social events. Cognitive Behaviour Therapy, 41(2), 152–162. https://doi.org/10.1080/16506073.2012.666561
Fineberg, N. A., Demetrovics, Z., Stein, D. J., Ioannidis, K., Potenza, M. N., Grünblatt, E., Brand, M., Billieux, J., Carmi, L., King, D. L., Grant, J. E., Yücel, M., Dell’Osso, B., Rumpf, H. J., Hall, N., Hollander, E., Goudriaan, A., Menchon, J., Zohar, J., … Chamberlain, S. (2018). Manifesto for a European research network into problematic usage of the internet. European Neuropsychopharmacology, 28(11), 1232–1246. https://doi.org/10.1016/j.euroneuro.2018.08.004
Fineberg, N. A., Menchón, J. M., Hall, N., Dell’Osso, B., Brand, M., Potenza, M. N., Chamberlain, S. R., Cirnigliaro, G., Lochner, C., Billieux, J., Demetrovics, Z., Rumpf, H. J., Müller, A., Castro-Calvo, J., Hollander, E., Burkauskas, J., Grünblatt, E., Walitza, S., Corazza, O., … Zohar, J. (2022). Advances in problematic usage of the internet research – A narrative review by experts from the European network for problematic usage of the internet. Comprehensive Psychiatry, 118, Article 152346. https://doi.org/10.1016/j.comppsych.2022.152346
Fredrick, J. W., & Luebbe, A. M. (2020). Fear of positive evaluation and social anxiety: A systematic review of trait-based findings. Journal of Affective Disorders, 265, 157–168. https://doi.org/10.1016/j.jad.2020.01.042
Goldin, P. R., Lee, I., Ziv, M., Jazaieri, H., Heimberg, R. G., & Gross, J. J. (2014). Trajectories of change in emotion regulation and social anxiety during cognitive-behavioral therapy for social anxiety disorder. Behaviour Research and Therapy, 56, 7–15. https://doi.org/10.1016/j.brat.2014.02.005
Gottfried, J. (2024, January 31). Americans’ social media use. Pew Research Center. https://www.pewresearch.org/internet/2024/01/31/americans-social-media-use/
Gratz, K. L., & Roemer, L. (2004). Multidimensional assessment of emotion regulation and dysregulation: Development, factor structure, and initial validation of the Difficulties in Emotion Regulation Scale. Journal of Psychopathology and Behavioral Assessment, 26(1), 41–54. https://doi.org/10.1023/B:JOBA.0000007455.08539.94
Griffiths, M. (2005). A ‘components’ model of addiction within a biopsychosocial framework. Journal of Substance Use, 10(4), 191–197. https://doi.org/10.1080/14659890500114359
Griffiths, M. D. (2020). The evolution of the ‘components model of addiction’ and the need for a confirmatory approach in conceptualizing behavioral addictions. Dusunen Adam: The Journal of Psychiatry and Neurological Sciences, 32(3), 179–184. https://doi.org/10.14744/DAJPNS.2019.00027
Hanson, M. (2024, March 17). College enrollment & student demographic statistics. Education Data Initiative. https://educationdata.org/college-enrollment-statistics
Hawes, T., Zimmer-Gembeck, M. J., & Campbell, S. M. (2020). Unique associations of social media use and online appearance preoccupation with depression, anxiety, and appearance rejection sensitivity. Body Image, 33, 66–76. https://doi.org/10.1016/j.bodyim.2020.02.010
Heimberg, R. G. (2002). Cognitive-behavioral therapy for social anxiety disorder: Current status and future directions. Biological Psychiatry, 51(1), 101–108. https://doi.org/10.1016/S0006-3223(01)01183-0
Helbig-Lang, S., Rusch, S., & Lincoln, T. M. (2015). Emotion regulation difficulties in social anxiety disorder and their specific contributions to anxious responding. Journal of Clinical Psychology, 71(3), 241–249. https://doi.org/10.1002/jclp.22135
Hormes, J. M., Kearns, B., & Timko, C. A. (2014). Craving Facebook? Behavioral addiction to online social networking and its association with emotion regulation deficits. Addiction, 109(12), 2079–2088. https://doi.org/10.1111/add.12713
Hu, L., & Bentler, P. M. (1999). Cutoff criteria for fit indexes in covariance structure analysis: Conventional criteria versus new alternatives. Structural Equation Modeling: A Multidisciplinary Journal, 6(1), 1–55. https://doi.org/10.1080/10705519909540118
Hussain, Z., & Starcevic, V. (2020). Problematic social networking site use: A brief review of recent research methods and the way forward. Current Opinion in Psychology, 36, 89–95. https://doi.org/10.1016/j.copsyc.2020.05.007
Jazaieri, H., Goldin, P. R., & Gross, J. J. (2017). Treating social anxiety disorder with CBT: Impact on emotion regulation and satisfaction with life. Cognitive Therapy and Research, 41(3), 406–416. https://doi.org/10.1007/s10608-016-9762-4
Jefferies, P., & Ungar, M. (2020). Social anxiety in young people: A prevalence study in seven countries. PLoS ONE, 15(9), Article e0239133. https://doi.org/10.1371/journal.pone.0239133
Jeong, S.-H., Kim, H., Yum, J.-Y., & Hwang, Y. (2016). What type of content are smartphone users addicted to?: SNS vs. Games. Computers in Human Behavior, 54, 10–17. https://doi.org/10.1016/j.chb.2015.07.035
Kardefelt-Winther, D. (2014). A conceptual and methodological critique of internet addiction research: Towards a model of compensatory internet use. Computers in Human Behavior, 31, 351–354. https://doi.org/10.1016/j.chb.2013.10.059
Kemp, S. (2024, April 24). Digital 2024 April global statshot report. DataReportal. https://datareportal.com/reports/digital-2024-april-global-statshot
Kircaburun, K., Alhabash, S., Tosuntaş, Ş. B., & Griffiths, M. D. (2020). Uses and gratifications of problematic social media use among university students: A simultaneous examination of the Big Five of personality traits, social media platforms, and social media use motives. International Journal of Mental Health and Addiction, 18(3), 525–547. https://doi.org/10.1007/s11469-018-9940-6
Koc, M., & Gulyagci, S. (2013). Facebook addiction among Turkish college students: The role of psychological health, demographic, and usage characteristics. Cyberpsychology, Behavior, and Social Networking, 16(4), 279–284. https://doi.org/10.1089/cyber.2012.0249
Kolhar, M., Kazi, R. N. A., & Alameen, A. (2021). Effect of social media use on learning, social interactions, and sleep duration among university students. Saudi Journal of Biological Sciences, 28(4), 2216–2222. https://doi.org/10.1016/j.sjbs.2021.01.010
Kraemer, K. M., McLeish, A. C., & O’Bryan, E. M. (2015). The role of intolerance of uncertainty in terms of alcohol use motives among college students. Addictive Behaviors, 42, 162–166. https://doi.org/10.1016/j.addbeh.2014.11.033
Kuss, D. J., & Griffiths, M. D. (2017). Social networking sites and addiction: Ten lessons learned. International Journal of Environmental Research and Public Health, 14(3), Article 311. https://doi.org/10.3390/ijerph14030311
Latkin, C. A., Edwards, C., Davey-Rothwell, M. A., & Tobin, K. E. (2017). The relationship between social desirability bias and self-reports of health, substance use, and social network factors among urban substance users in Baltimore, Maryland. Addictive Behaviors, 73, 133–136. https://doi.org/10.1016/j.addbeh.2017.05.005
Leary, M. R. (1983). A brief version of the Fear of Negative Evaluation Scale. Personality and Social Psychology Bulletin, 9(3), 371–375. https://doi.org/10.1177/0146167283093007
Lee, E. W. J., Ho, S. S., & Lwin, M. O. (2017). Explicating problematic social network sites use: A review of concepts, theoretical frameworks, and future directions for communication theorizing. New Media & Society, 19(2), 308–326. https://doi.org/10.1177/1461444816671891
Li, J., Xia, Y., Cheng, X., & Li, S. (2020). Fear of uncertainty makes you more anxious? Effect of intolerance of uncertainty on college students’ social anxiety: A moderated mediation model. Frontiers in Psychology, 11, Article 565107. https://doi.org/10.3389/fpsyg.2020.565107
Liu, Z., Lin, X., Wang, X., & Wang, T. (2020). Self-regulation deficiency in predicting problematic use of mobile social networking apps: The role of media dependency. Decision Sciences, 53(5), 827–855. https://doi.org/10.1111/deci.12495
Liu, C., Ren, L., Li, K., Yang, W., Li, Y., Rotaru, K., Wei, X., Yücel, M., & Albertella, L. (2022). Understanding the association between intolerance of uncertainty and problematic smartphone use: A network analysis. Frontiers in Psychiatry, 13, Article 917833. https://doi.org/10.3389/fpsyt.2022.917833
Liu, D., Wright, K. B., & Hu, B. (2018). A meta-analysis of social network site use and social support. Computers & Education, 127, 201–213. https://doi.org/10.1016/j.compedu.2018.08.024
Longstreet, P., Brooks, S., & Gonzalez, E. S. (2019). Internet addiction: When the positive emotions are not so positive. Technology in Society, 57, 76–85. https://doi.org/10.1016/j.techsoc.2018.12.004
Lopes, L. S., Valentini, J. P., Monteiro, T. H., de Freitas Costacurta, M. C., Soares, L. O. N., Telfar-Barnard, L., & Nunes, P. V. (2022). Problematic social media use and its relationship with depression or anxiety: A systematic review. Cyberpsychology, Behavior, and Social Networking, 25(11), 691–702. https://doi.org/10.1089/cyber.2021.0300
MacCallum, R. C., Browne, M. W., & Sugawara, H. M. (1996). Power analysis and determination of sample size for covariance structure modeling. Psychological Methods, 1(2), 130–149. https://doi.org/10.1037/1082-989X.1.2.130
Mahoney, A. E. J., & McEvoy, P. M. (2012a). A transdiagnostic examination of intolerance of uncertainty across anxiety and depressive disorders. Cognitive Behaviour Therapy, 41(3), 212–222. https://doi.org/10.1080/16506073.2011.622130
Mahoney, A. E. J., & McEvoy, P. M. (2012b). Changes in intolerance of uncertainty during cognitive behavior group therapy for social phobia. Journal of Behavior Therapy and Experimental Psychiatry, 43(2), 849–854. https://doi.org/10.1016/j.jbtep.2011.12.004
Marino, C., Canale, N., Melodia, F., Spada, M. M., & Vieno, A. (2021). The overlap between problematic smartphone use and problematic social media use: A systematic review. Current Addiction Reports, 8(4), 469–480. https://doi.org/10.1007/s40429-021-00398-0
Marino, C., Gini, G., Vieno, A., & Spada, M. M. (2018). The associations between problematic Facebook use, psychological distress and well-being among adolescents and young adults: A systematic review and meta-analysis. Journal of Affective Disorders, 226, 274–281. https://doi.org/10.1016/j.jad.2017.10.007
Marino, C., Manari, T., Vieno, A., Imperato, C., Spada, M. M., Franceschini, C., & Musetti, A. (2023). Problematic social networking sites use and online social anxiety: The role of attachment, emotion dysregulation and motives. Addictive Behaviors, 138, Article 107572. https://doi.org/10.1016/j.addbeh.2022.107572
McEvoy, P. M., & Mahoney, A. E. J. (2011). Achieving certainty about the structure of intolerance of uncertainty in a treatment-seeking sample with anxiety and depression. Journal of Anxiety Disorders, 25(1), 112–122. https://doi.org/10.1016/j.janxdis.2010.08.010
Montag, C., & Elhai, J. D. (2023). On social media design, (online-)time well-spent and addictive behaviors in the age of surveillance capitalism. Current Addiction Reports, 10(3), 610–616. https://doi.org/10.1007/s40429-023-00494-3
Montag, C., Elhai, J. D., & Dagum, P. (2021). On blurry boundaries when defining digital biomarkers: How much biology needs to be in a digital biomarker? Frontiers in Psychiatry, 12, Article 740292. https://doi.org/10.3389/fpsyt.2021.740292
Montag, C., Lachmann, B., Herrlich, M., & Zweig, K. (2019). Addictive features of social media/messenger platforms and freemium games against the background of psychological and economic theories. International Journal of Environmental Research and Public Health, 16(14), Article 2612. https://doi.org/10.3390/ijerph16142612
Muthén, L. K., & Muthén, B. O. (2017). Mplus user’s guide (8th ed.). Muthén & Muthén. https://www.statmodel.com/html_ug.shtml
Myruski, S., Quintero, J. M., Denefrio, S., & Dennis-Tiwary, T. A. (2019). Through a screen darkly: Use of computer-mediated communication predicts emotional functioning. Psychological Reports, 123(6), 2305–2332. https://doi.org/10.1177/0033294119859779
Naidu, S., Chand, A., Pandaram, A., & Patel, A. (2023). Problematic internet and social network site use in young adults: The role of emotional intelligence and fear of negative evaluation. Personality and Individual Differences, 200, Article 111915. https://doi.org/10.1016/j.paid.2022.111915
Oglesby, M. E., Albanese, B. J., Chavarria, J., & Schmidt, N. B. (2015). Intolerance of uncertainty in relation to motives for alcohol use. Cognitive Therapy and Research, 39(3), 356–365. https://doi.org/10.1007/s10608-014-9665-1
Papapanou, T. K., Darviri, C., Kanaka-Gantenbein, C., Tigani, X., Michou, M., Vlachakis, D., Chrousos, G. P., & Bacopoulou, F. (2023). Strong correlations between social appearance anxiety, use of social media, and feelings of loneliness in adolescents and young adults. International Journal of Environmental Research and Public Health, 20(5), Article 4296. https://doi.org/10.3390/ijerph20054296
Parry, D. A., Davidson, B. I., Sewall, C. J. R., Fisher, J. T., Mieczkowski, H., & Quintana, D. S. (2021). A systematic review and meta-analysis of discrepancies between logged and self-reported digital media use. Nature Human Behaviour, 5(11), 1535–1547. https://doi.org/10.1038/s41562-021-01117-5
Primack, B. A., Shensa, A., Escobar-Viera, C. G., Barrett, E. L., Sidani, J. E., Colditz, J. B., & James, A. E. (2017). Use of multiple social media platforms and symptoms of depression and anxiety: A nationally-representative study among U.S. young adults. Computers in Human Behavior, 69, 1–9. https://doi.org/10.1016/j.chb.2016.11.013
R Core Team. (2023). R: A language and environment for statistical computing (Version 4.3.3) [Computer software]. R Foundation for Statistical Computing. https://www.R-project.org/
Rasmussen, E. E., Punyanunt-Carter, N., LaFreniere, J. R., Norman, M. S., & Kimball, T. G. (2020). The serially mediated relationship between emerging adults’ social media use and mental well-being. Computers in Human Behavior, 102, 206–213. https://doi.org/10.1016/j.chb.2019.08.019
Reichenberger, J., Smyth, J. M., & Blechert, J. (2018). Fear of evaluation unpacked: Day-to-day correlates of fear of negative and positive evaluation. Anxiety, Stress, & Coping, 31(2), 159–174. https://doi.org/10.1080/10615806.2017.1396826
Rhemtulla, M., Brosseau-Liard, P. É., & Savalei, V. (2012). When can categorical variables be treated as continuous? A comparison of robust continuous and categorical SEM estimation methods under suboptimal conditions. Psychological Methods, 17(3), 354–373. https://doi.org/10.1037/a0029315
Robinson, T. E., & Berridge, K. C. (2008). The incentive sensitization theory of addiction: Some current issues. Philosophical Transactions of the Royal Society B: Biological Sciences, 363(1507), 3137–3146. https://doi.org/10.1098/rstb.2008.0093
Rodebaugh, T. L., Holaway, R. M., & Heimberg, R. G. (2004). The treatment of social anxiety disorder. Clinical Psychology Review, 24(7), 883–908. https://doi.org/10.1016/j.cpr.2004.07.007
Rodebaugh, T. L., Woods, C. M., Thissen, D. M., Heimberg, R. G., Chambless, D. L., & Rapee, R. M. (2004). More information from fewer questions: The factor structure and item properties of the original and Brief Fear of Negative Evaluation Scale. Psychological Assessment, 16(2), 169–181. https://doi.org/10.1037/1040-3590.16.2.169
Rozgonjuk, D., Elhai, J. D., Täht, K., Vassil, K., Levine, J. C., & Asmundson, G. J. G. (2019). Non-social smartphone use mediates the relationship between intolerance of uncertainty and problematic smartphone use: Evidence from a repeated-measures study. Computers in Human Behavior, 96, 56–62. https://doi.org/10.1016/j.chb.2019.02.013
Rozgonjuk, D., Ignell, J., Mech, F., Rothermund, E., Gündel, H., & Montag, C. (2023). Smartphone and Instagram use, body dissatisfaction, and eating disorders: Investigating the associations using self-report and tracked data. Journal of Eating Disorders, 11(1), Article 149. https://doi.org/10.1186/s40337-023-00865-1
Rozgonjuk, D., Sindermann, C., Elhai, J. D., Christensen, A. P., & Montag, C. (2020). Associations between symptoms of problematic smartphone, Facebook, WhatsApp, and Instagram use: An item-level exploratory graph analysis perspective. Journal of Behavioral Addictions, 9(3), 686–697 https://doi.org/10.1556/2006.2020.00036
Rozgonjuk, D., Sindermann, C., Elhai, J. D., & Montag, C. (2020). Fear of Missing Out (FoMO) and social media’s impact on daily-life and productivity at work: Do WhatsApp, Facebook, Instagram, and Snapchat use disorders mediate that association? Addictive Behaviors, 110, Article 106487. https://doi.org/10.1016/j.addbeh.2020.106487
Rozgonjuk, D., Sindermann, C., Elhai, J. D., & Montag, C. (2021). Comparing Smartphone, WhatsApp, Facebook, Instagram, and Snapchat: Which platform elicits the greatest use disorder symptoms? Cyberpsychology, Behavior, and Social Networking, 24(2), 129–134. https://doi.org/10.1089/cyber.2020.0156
Rusch, S., Westermann, S., & Lincoln, T. M. (2012). Specificity of emotion regulation deficits in social anxiety: An internet study. Psychology and Psychotherapy: Theory, Research and Practice, 85(3), 268–277. https://doi.org/10.1111/j.2044-8341.2011.02029.x
Sánchez-Fernández, M., & Borda-Mas, M. (2023). Problematic smartphone use and specific problematic internet uses among university students and associated predictive factors: A systematic review. Education and Information Technologies, 28(6), 7111–7204. https://doi.org/10.1007/s10639-022-11437-2
Schou Andreassen, C., & Pallesen, S. (2014). Social network site addiction - An overview. Current Pharmaceutical Design, 20(25), 4053–4061. https://doi.org/10.2174/13816128113199990616
Sertbaş, K., Çutuk, S., Soyer, F., Akkuş, Ç., & Aydoğan, R. (2020). Mediating role of emotion regulation difficulties in the relationship between social anxiety and problematic internet use. Psihologija, 53(3), 291–305. https://doi.org/10.2298/PSI190730013S
Shannon, H., Bush, K., Villeneuve, P. J., Hellemans, K. G. C., & Guimond, S. (2022). Problematic social media use in adolescents and young adults: Systematic review and meta-analysis. JMIR Mental Health, 9(4), Article e33450. https://doi.org/10.2196/33450
Shaw, A. M., Timpano, K. R., Tran, T. B., & Joormann, J. (2015). Correlates of Facebook usage patterns: The relationship between passive Facebook use, social anxiety symptoms, and brooding. Computers in Human Behavior, 48, 575–580. https://doi.org/10.1016/j.chb.2015.02.003
Shi, D., Maydeu-Olivares, A., & Rosseel, Y. (2020). Assessing fit in ordinal factor analysis models: SRMR vs. RMSEA. Structural Equation Modeling: A Multidisciplinary Journal, 27(1), 1–15. https://doi.org/10.1080/10705511.2019.1611434
Shihata, S., McEvoy, P. M., & Mullan, B. A. (2017). Pathways from uncertainty to anxiety: An evaluation of a hierarchical model of trait and disorder-specific intolerance of uncertainty on anxiety disorder symptoms. Journal of Anxiety Disorders, 45, 72–79. https://doi.org/10.1016/j.janxdis.2016.12.001
Sigurvinsdottir, R., Soring, K., Kristinsdottir, K., Halfdanarson, S. G., Johannsdottir, K. R., Vilhjalmsson, H. H., & Valdimarsdottir, H. B. (2021). Social anxiety, fear of negative evaluation, and distress in a virtual reality environment. Behaviour Change, 38(2), 109–118. https://doi.org/10.1017/bec.2021.4
Simms, L. J., Zelazny, K., Williams, T. F., & Bernstein, L. (2019). Does the number of response options matter? Psychometric perspectives using personality questionnaire data. Psychological Assessment, 31(4), 557–566. https://doi.org/10.1037/pas0000648
Sloan, E., Hall, K., Moulding, R., Bryce, S., Mildred, H., & Staiger, P. K. (2017). Emotion regulation as a transdiagnostic treatment construct across anxiety, depression, substance, eating and borderline personality disorders: A systematic review. Clinical Psychology Review, 57, 141–163. https://doi.org/10.1016/j.cpr.2017.09.002
Stopa, L., & Clark, D. M. (2000). Social phobia and interpretation of social events. Behaviour Research and Therapy, 38(3), 273–283. https://doi.org/10.1016/S0005-7967(99)00043-1
Sun, C., Li, Y., Kwok, S. Y. C. L., & Mu, W. (2022). The relationship between intolerance of uncertainty and problematic social media use during the COVID-19 pandemic: A serial mediation model. International Journal of Environmental Research and Public Health, 19(22), Article 14924. https://doi.org/10.3390/ijerph192214924
Trower, P., & Gilbert, P. (1989). New theoretical conceptions of social anxiety and social phobia. Clinical Psychology Review, 9(1), 19–35. https://doi.org/10.1016/0272-7358(89)90044-5
Turner, S. M., Beidel, D. C., & Townsley, R. M. (1992). Social phobia: A comparison of specific and generalized subtypes and avoidant personality disorder. Journal of Abnormal Psychology, 101(2), 326–331. https://doi.org/10.1037/0021-843X.101.2.326
Twenge, J. M., & Campbell, W. K. (2019). Media use is linked to lower psychological well-being: Evidence from three datasets. Psychiatric Quarterly, 90(2), 311–331. https://doi.org/10.1007/s11126-019-09630-7
Verduyn, P., Lee, D. S., Park, J., Shablack, H., Orvell, A., Bayer, J., Ybarra, O., Jonides, J., & Kross, E. (2015). Passive Facebook usage undermines affective well-being: Experimental and longitudinal evidence. Journal of Experimental Psychology: General, 144(2), 480–488. https://doi.org/10.1037/xge0000057
Wadsley, M., & Ihssen, N. (2023). Restricting social networking site use for one week produces varied effects on mood but does not increase explicit or implicit desires to use SNSs: Findings from an ecological momentary assessment study. PLoS ONE, 18(11), Article e0293467. https://doi.org/10.1371/journal.pone.0293467
Wang, J., Gaskin, J., Wang, H., & Liu, D. (2016). Life satisfaction moderates the associations between motives and excessive social networking site usage. Addiction Research & Theory, 24(6), 450–457. https://doi.org/10.3109/16066359.2016.1160283
Wartberg, L., Thomasius, R., & Paschke, K. (2021). The relevance of emotion regulation, procrastination, and perceived stress for problematic social media use in a representative sample of children and adolescents. Computers in Human Behavior, 121, Article 106788. https://doi.org/10.1016/j.chb.2021.106788
Weeks, J. W. (2015). Replication and extension of a hierarchical model of social anxiety and depression: Fear of positive evaluation as a key unique factor in social anxiety. Cognitive Behaviour Therapy, 44(2), 103–116. https://doi.org/10.1080/16506073.2014.990050
Weeks, J. W., Heimberg, R. G., & Rodebaugh, T. L. (2008). The Fear of Positive Evaluation Scale: Assessing a proposed cognitive component of social anxiety. Journal of Anxiety Disorders, 22(1), 44–55. https://doi.org/10.1016/j.janxdis.2007.08.002
Weeks, J. W., Heimberg, R. G., Rodebaugh, T. L., & Norton, P. J. (2008). Exploring the relationship between fear of positive evaluation and social anxiety. Journal of Anxiety Disorders, 22(3), 386–400. https://doi.org/10.1016/j.janxdis.2007.04.009
Weeks, J. W., & Howell, A. N. (2012). The bivalent fear of evaluation model of social anxiety: Further integrating findings on fears of positive and negative evaluation. Cognitive Behaviour Therapy, 41(2), 83–95. https://doi.org/10.1080/16506073.2012.661452
Weeks, J. W., Jakatdar, T. A., & Heimberg, R. G. (2010). Comparing and contrasting fears of positive and negative evaluation as facets of social anxiety. Journal of Social and Clinical Psychology, 29(1), 68–94. https://doi.org/10.1521/jscp.2010.29.1.68
Williams, J. R. (2019). The use of online social networking sites to nurture and cultivate bonding social capital: A systematic review of the literature from 1997 to 2018. New Media & Society, 21(11–12), 2710–2729. https://doi.org/10.1177/1461444819858749
Winkler, A., Dörsing, B., Rief, W., Shen, Y., & Glombiewski, J. A. (2013). Treatment of internet addiction: A meta-analysis. Clinical Psychology Review, 33(2), 317–329. https://doi.org/10.1016/j.cpr.2012.12.005
Wojtaszek, J. A., & Saules, K. K. (2022). The moderating effects of intolerance of uncertainty and social connectedness on college students’ addictive behaviors and mental health symptoms during the COVID-19 pandemic. Journal of American College Health, 72(5), 1551–1560. https://doi.org/10.1080/07448481.2022.2082848
Wolniewicz, C. A., Tiamiyu, M. F., Weeks, J. W., & Elhai, J. D. (2018). Problematic smartphone use and relations with negative affect, fear of missing out, and fear of negative and positive evaluation. Psychiatry Research, 262, 618–623. https://doi.org/10.1016/j.psychres.2017.09.058
Wong, H. Y., Mo, H. Y., Potenza, M. N., Chan, M. N. M., Lau, W. M., Chui, T. K., Pakpour, A. H., & Lin, C.-Y. (2020). Relationships between severity of internet gaming disorder, severity of problematic social media use, sleep quality and psychological distress. International Journal of Environmental Research and Public Health, 17(6), Article 1879. https://doi.org/10.3390/ijerph17061879
Wu, W., Huang, L., & Yang, F. (2024). Social anxiety and problematic social media use: A systematic review and meta-analysis. Addictive Behaviors, 153, Article 107995. https://doi.org/10.1016/j.addbeh.2024.107995
Yap, K., Gibbs, A. L., Francis, A. J. P., & Schuster, S. E. (2016). Testing the bivalent fear of evaluation model of social anxiety: The relationship between fear of positive evaluation, social anxiety, and perfectionism. Cognitive Behaviour Therapy, 45(2), 136–149. https://doi.org/10.1080/16506073.2015.1125941
Yook, K., Kim, K.-H., Suh, S. Y., & Lee, K. S. (2010). Intolerance of uncertainty, worry, and rumination in major depressive disorder and generalized anxiety disorder. Journal of Anxiety Disorders, 24(6), 623–628. https://doi.org/10.1016/j.janxdis.2010.04.003
Young, K. S. (2013). Treatment outcomes using CBT-IA with internet-addicted patients. Journal of Behavioral Addictions, 2(4), 209–215. https://doi.org/10.1556/JBA.2.2013.4.3
Zhou, X., Rau, P.-L. P., Yang, C.-L., & Zhou, X. (2021). Cognitive behavioral therapy-based short-term abstinence intervention for problematic social media use: Improved well-being and underlying mechanisms. Psychiatric Quarterly, 92(2), 761–779. https://doi.org/10.1007/s11126-020-09852-0
Zhitomirsky-Geffet, M., & Blau, M. (2016). Cross-generational analysis of predictive factors of addictive behavior in smartphone usage. Computers in Human Behavior, 64, 682–693. https://doi.org/10.1016/j.chb.2016.07.061
Zsido, A. N., Arato, N., Lang, A., Labadi, B., Stecina, D., & Bandi, S. A. (2020). The connection and background mechanisms of social fears and problematic social networking site use: A structural equation modeling analysis. Psychiatry Research, 292, Article 113323. https://doi.org/10.1016/j.psychres.2020.113323
Zsido, A. N., Arato, N., Lang, A., Labadi, B., Stecina, D., & Bandi, S. A. (2021). The role of maladaptive cognitive emotion regulation strategies and social anxiety in problematic smartphone and social media use. Personality and Individual Differences, 173, Article 110647. https://doi.org/10.1016/j.paid.2021.110647
Authors’ Contribution
Elyse F. Hutcheson: conceptualization, formal analysis, investigation, methodology, visualization, writing—original draft, writing—review & editing. Christian Montag: conceptualization, supervision, writing—review and editing. Jon D. Elhai: conceptualization, data curation, methodology, supervision, writing—review & editing.
Editorial Record
First submission received:
May 3, 2024
Revisions received:
February 17, 2025
July 29, 2025
Accepted for publication:
September 25, 2025
Editor in charge:
Maèva Flayelle
Introduction
Widespread use of social media is a global phenomenon, with 5.07 billion unique social media users worldwide (Kemp, 2024). Additionally, approximately 83% of the American public uses at least one social media site, with the majority checking at least one social media platform daily (Gottfried, 2024). Emerging adulthood is a unique developmental period, with identity and role exploration of crucial importance, and social media provides opportunities to express one’s identity (Arnett, 2000). Furthermore, 95% of American emerging adults aged 18–25 report use of at least one social media site, making the study of social media use in this age group particularly relevant (Auxier & Anderson, 2021).
While using social media can be beneficial for some users by providing increased socioemotional support or social capital (D. Liu et al., 2018; Williams, 2019), some individuals are at risk of developing adverse consequences from social media use, therefore causing it to become problematic (Hussain & Starcevic, 2020; Lee et al., 2017). Problematic social media use (PSMU) falls under the broader umbrella of problematic internet use (Fineberg et al., 2018) and is defined by prolonged and uncontrolled use of social media despite negative consequences, with significant distress and impairment (Fineberg et al., 2022). These symptoms are similar to substance and behavioral addictions, such as mood swings, cravings, unsuccessful attempts to control, withdrawal symptoms, impaired functioning, and significant distress (Koc & Gulyagci, 2013; Marino et al., 2018; Schou Andreassen & Pallesen, 2014). However, PSMU is a distinct construct from other problematic online behaviors (e.g., problematic online gaming, problematic online gambling; Baggio et al., 2024). PSMU has also been referred to as social media addiction (Lee et al., 2017), though we acknowledge that PSMU is not a diagnosis codified in DSM-5 or ICD-11.
After all, social media sites are designed to prolong time spent engaging with them (Montag et al., 2019; Schou Andreassen & Pallesen, 2014), particularly social media smartphone applications (Montag & Elhai, 2023). Many individuals access social media sites from their smartphones, causing some overlap with problematic online behaviors such as problematic smartphone use, particularly with messaging apps such as WhatsApp (Marino et al., 2021; Rozgonjuk, Sindermann, Elhai, Christensen & Montag, 2020). Furthermore, certain social media sites have been linked with PSMU more strongly than others, specifically Instagram, WhatsApp, and Facebook (Rozgonjuk et al., 2021; Rozgonjuk, Sindermann, Elhai & Montag, 2020).
PSMU severity has been linked generally to worse mental health and well-being (Fineberg et al., 2022; Twenge & Campbell, 2019; Wong et al., 2020) and specifically associated with anxiety and depression severity in emerging adults (Marino et al., 2018; Primack et al., 2017; Shannon et al., 2022). PSMU can also share some features with obsessive-compulsive disorder such as repeated checking, and social anxiety disorder by way of using social media to avoid face-to-face interaction (Fineberg et al., 2018). These sites all involve communication or evaluation of some type (e.g., evaluation of physical appearance, verbal expression, or communication skills).
Approximately one-third of emerging adults globally experience symptoms of social anxiety (Jefferies & Ungar, 2020), and social media use may function as a maladaptive coping mechanism for symptoms of social anxiety (Elhai et al., 2019; Longstreet et al., 2019), particularly for those who perceive they rely on social media for social support, tend toward upward social comparisons, and/or show difficulties with self-regulation (Burnell & Kuther, 2016; Z. Liu et al., 2020). Social anxiety disorder (SAD) is linked with PSMU severity in the extant literature (Casale et al., 2024; Casale & Fioravanti, 2015; Wu et al., 2024), and PSMU can become an avoidance strategy, maladaptive coping technique, or way to compensate for perceived social deficits in those with SAD (Casale et al., 2015; Dobrean & Pasarelu, 2016; Zsido et al., 2020).
The core construct contributing to SAD is fear of evaluation, particularly fear of negative evaluation (FNE) in social situations (American Psychiatric Association, 2013; Sigurvinsdottir et al., 2021). FNE is heightened in SAD compared to individuals with other or no anxiety disorders (Shihata et al., 2017; Stopa & Clark, 2000). Additionally, fear of positive evaluation (FPE) has also been conceptualized as a part of SAD (Weeks, Heimberg, Rodebaugh & Norton, 2008; Weeks et al., 2010). Both FNE and FPE are strongly correlated with SAD severity, and with each other, but are distinct constructs (Weeks, 2015; Weeks & Howell, 2012; Yap et al., 2016). FNE and/or FPE have been associated with problematic smartphone use and problematic internet use severity (Casale et al., 2014; Wolniewicz et al., 2018). And FNE has been associated with PSMU severity for either males only (Casale et al., 2018), or for both sexes (Ali et al., 2021; Naidu et al., 2023). Ultimately, further research is needed to clarify the relationship between PSMU and the core evaluation constructs underlying social anxiety.
There is evidence for certain transdiagnostic psychopathology mechanisms mediating the relationship between SAD severity and PSMU severity, such as fear of missing out (FoMO), rumination, and decreased mindfulness and self-regulation (Charoensukmongkol, 2016; Dempsey et al., 2019; Shaw et al., 2015). Specific transdiagnostic mechanisms less studied in the literature, and relevant to the present paper, are emotion dysregulation (ED) and intolerance of uncertainty (IU).
The emotion dysregulation (ED) process applies to many clinical presentations, including SAD. ED involves difficulties with understanding and accepting emotions or utilizing effective emotional coping skills during distress (Gratz & Roemer, 2004) and relates to struggles with impulse control and accessing adaptive coping mechanisms (Farmer & Kashdan, 2012; Helbig-Lang et al., 2015). ED is associated with greater SAD severity (Blalock et al., 2016; Rusch et al., 2012). Research on ED and PSMU also supports relations between ED and PSMU severity in adults and adolescents (Drach et al., 2021; Rasmussen et al., 2020; Wartberg et al., 2021), such that ED mediates the relationship between SAD severity and PSMU severity (Sertbaş et al., 2020; Zsido et al., 2021). Because SAD relates to both ED and PSMU, it is likely that some individuals with SAD may engage in excessive, habitual social media use to regulate emotions (Sloan et al., 2017; Zsido et al., 2020, 2021). The consequence is of such habitual use of social media can involve habit formation, dependency, and adverse consequences, and therefore PSMU (Burnell & Kuther, 2016; Z. Liu et al., 2020).
IU is defined as the inability to cope with aversive cognitions or emotions related to uncertainty (Carleton, 2016). IU is a transdiagnostic construct implicated in the development and maintenance of anxiety disorders (Boswell et al., 2013; Counsell et al., 2017; Mahoney & McEvoy, 2012a), and SAD specifically (Carleton et al., 2010; Li et al., 2020; Shihata et al., 2017). Individuals with SAD may have difficulty coping with uncertainly in social situations, are more likely to interpret ambiguous social cues as negative (Beard & Amir, 2009), and more likely to engage in smartphone use to reduce anxiety in social situations (Brown & Medcalf-Bell, 2022). IU is related to problematic smartphone use severity (Brown & Medcalf-Bell, 2022; C. Liu et al., 2022; Rozgonjuk et al., 2019) and addictive behaviors (Kraemer et al., 2015; Oglesby et al., 2015). For those with high FNE/FPE, greater IU could lead to distress in uncertain social situations, therefore driving PSMU as a maladaptive coping strategy. Additionally, IU is related to PSMU (Sun et al., 2022) and FoMO on social media (Alfasi, 2021). However, no studies have yet explored IU as a mediator between SAD (or psychopathology in general) and PSMU severity.
Theory
We conceptualize PSMU through the lens of the Interaction of Person-Affect-Cognition-Execution (I-PACE) theoretical model of specific internet use disorders (Brand et al., 2016, 2019), which is supported by a meta-analysis of 117 studies (Sánchez-Fernández & Borda-Mas, 2023). The I-PACE model (Brand et al., 2019) is a comprehensive model of risk factors that influence likelihood to engage in problematic internet use. The I-PACE model conceptualizes internet (over)use as a behavioral addiction, and is informed by a variety of behavioral theories of addiction (e.g., incentive sensitization and dual system approaches), and the Bergen Social Media Addiction Scale (BSMAS) used to assess PSMU in this study queries the six factors of Griffiths’ “components model” of addiction applied to social media use (Everitt & Robbins, 2016; Griffiths, 2005; Robinson & Berridge, 2008). The model includes personal, predisposing factors such cognitions, personality factors, genetic influences, and psychopathology. In I-PACE, FNE and FPE would be examples of longstanding psychopathology or personal factors predisposing one’s likelihood to develop PSMU (Brand et al., 2019).
I-PACE also includes an individual’s response to predisposing factors through mediating mechanisms which serve as risk or protective factors for PSMU. Such responses/mechanisms include cognitive and affective processes, attentional biases, inhibitory control, coping styles, and craving for social media. These mechanisms may lead a person to decide to engage in social media use, which could lead to problematic usage (Brand et al., 2016, 2019). As cognitive and affective processes, ED and IU are examples of risk factors in promoting PSMU, and of importance to this study as potential mediators in the relationship between FNE/FPE and PSMU. It is possible that individual differences in ED and IU may lead to the development of psychopathology, rather than underlying psychopathology leading to greater IU or ED. However, emotion regulation strategies and responses to uncertainty are not static traits, as they are influenced by both individual and situation-level characteristics, and function as cognitive and affective responses to stimuli in a given situation. This conceptualization of IU and ED as mediating the relationship between psychopathology and PSMU fits with the I-PACE model of problematic internet use, which is of most relevance to conceptualizing research on PSMU.
An additional theory conceptualizing this relationship is Kardefelt-Winther’s (2014) Compensatory Internet Use Theory (CIUT), which posits that individuals engage in technology overuse (such as PSMU) to alleviate negative emotions triggered by stressful life events (Kardefelt-Winther, 2014). CIUT highlights the causal link between negative life events and problematic internet use, with internet use functioning as compensatory behavior to regulate emotions like depression and anxiety. Several studies support CIUT’s understanding of psychological distress or psychopathology as a driver of problematic internet use (Zhitomirsky-Geffet & Blau, 2016) and PSMU specifically (Wang et al., 2016), similar to the I-PACE model.
Aims
Because social anxiety is strongly related to both FNE and FPE (Weeks & Howell, 2012; Weeks et al., 2010), it is important to understand the potential roles of FNE and FPE in relation to PSMU severity, potential mediators of these relationships. Using I-PACE, we built a model of PSMU exploring core constructs of social anxiety—FNE and FPE—with special attention to IU and ED as cognitive and affective factors potentially influencing this relationship. Due to the high rates of social media use and PSMU among emerging adults, a sample aged 18-25 was chosen to study this model. Age and sex at birth were treated as covariates of PSMU, as both have been found related to PSMU (Hussain & Starcevic, 2020; Jeong et al., 2016; Kircaburun et al., 2020).
Hypotheses
Based on current theory and the literature presented, we posed the following hypotheses.
H1: IU will be positively related to PSMU severity.
H2: ED will be positively related to PSMU severity.
H3: IU will mediate the relationships between FNE (H3a) and FPE (H3b) with PSMU severity.
H4: ED will mediate the relationships between FNE (H4a) and FPE (H4b) with PSMU severity.
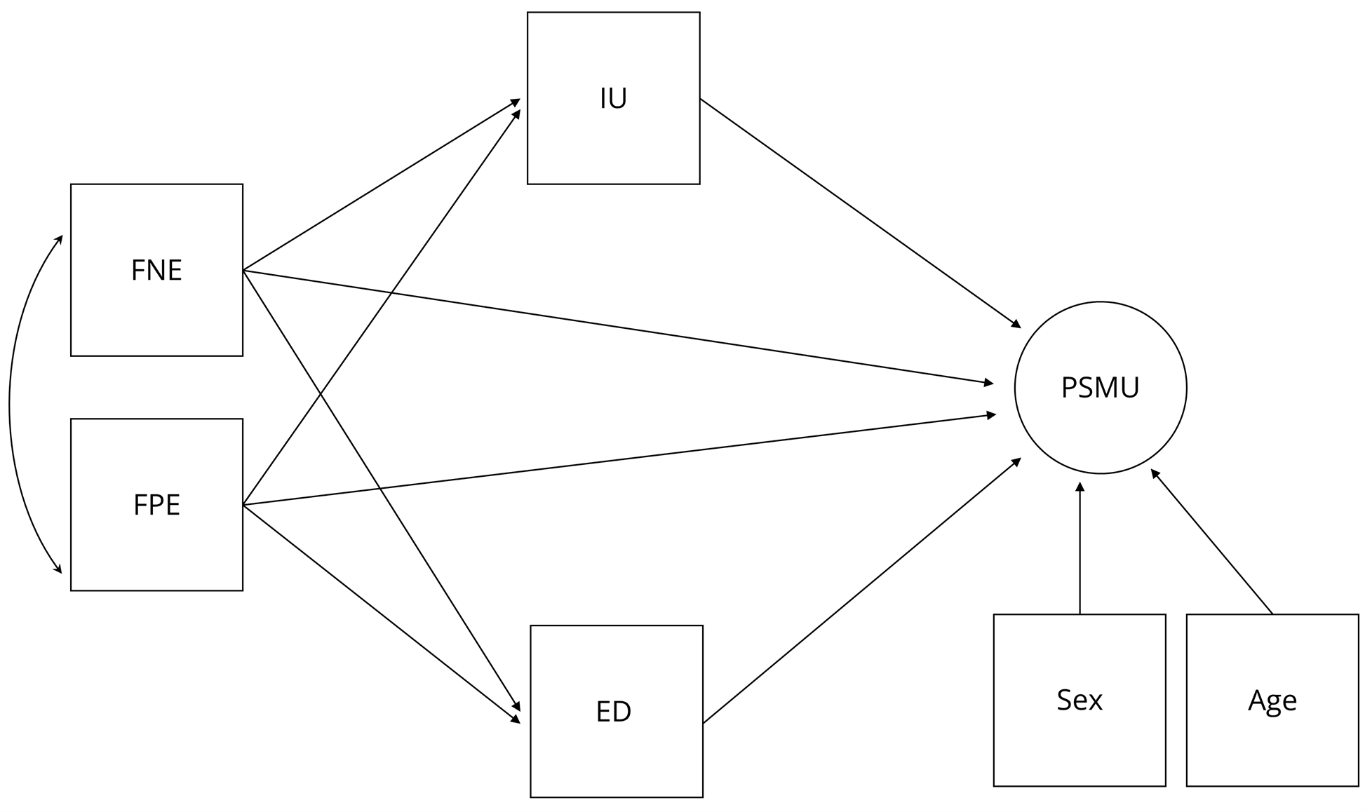
Figure 1. Hypothesized Model.

Note. FNE = Fear of Negative Evaluation; FPE = Fear of Positive Evaluation; IU = Intolerance of Uncertainty; ED = Emotion Dysregulation;
PSMU = Problematic Social Media Use. Squares represent observed variables, while the latent variable is depicted with a circle.
Methods
Participants
Our initial sample consisted of 396 participants, aged 18–25. In total, 24 participants were removed from the sample due to careless response style, duplicate response ID, substantial missingness (e.g., missing > 50% of survey responses), not possessing a social media account, or falling outside of the proposed age limits of 18–25 years of age. Our final sample consisted of 372 participants with a mean age of 19.9 (SD = 4.3). Sample size was adequate for our SEM analyses based on MacCallum’s power analysis tables for SEM (MacCallum et al., 1996).
The majority of our sample were assigned female at birth (n = 244, 65.6%), 2.4% reported they are non-binary (n = 9), and 0.5% reported they are transgender (n = 2). Gender, race, and ethnicity were non-mutually exclusive categories, so participants were able to select multiple options in order to most accurately describe their identity. Most of our sample was white (n = 257, 69.1%). Other racial and ethnic groups represented (not necessarily mutually exclusive) were primarily black (n = 65, 17.5%), Asian (n = 54, 14.5%), and Hispanic/Latino (n = 28, 7.5%). The majority of our samples reported being in their first year of undergraduate education (n = 251, 67.5%). Further, 56.7% of our participants reported part-time employment (n = 211), and 35.8% reported working full-time (n = 133).
Procedure
The present study used a web survey-based cross-sectional design with the above sample of emerging adults. Participants were recruited from a pool of introductory psychology students at a medium-sized Midwestern U.S. University via the university’s research website listing available departmental research studies, over two semesters in 2022. Students were awarded course research points in exchange for participation. Those who chose to participate completed an online consent form, subsequently routed to a web survey hosted on PsychData.com. The first author’s university Institutional Review Board approved this study.
Measures
Demographics included age, sex at birth, gender, and race/ethnicity; participants were also queried about employment and years of education. Additionally, the following measures were used, using summed scores except when using a latent factor to model PSMU as detailed below. Coefficient alphas for internal consistency within the present study are presented for all scales below in the text.
Intolerance of Uncertainty Scale–Short Form (IUS-12)
The Intolerance of Uncertainty Scale-Short Form (IUS-12; Carleton, Norton, et al., 2007) consists of 12 items measuring responses to uncertainty, ambiguous situations, and the future. Items include: Unforeseen events upset me greatly and When it's time to act, uncertainty paralyses me. Response options range from 1 = Not at all characteristic of me to 5 = Entirely characteristic of me. The IUS displayed excellent internal consistency in our sample (α = .91, ω = .93), and has demonstrated convergent validity against similar scales (McEvoy & Mahoney, 2011).
Difficulties in Emotion Regulation Scale (DERS)
The Difficulties in Emotion Regulation Scale (DERS) is a 36-item scale assessing ED and use of emotion regulation strategies (Gratz & Roemer, 2004). Items include: When I’m upset, I have difficulty concentrating and When I’m upset, my emotions feel overwhelming. All items are scored on a five-point Likert scale from 1 = Almost never to 5 = Almost always. The DERS exhibited excellent internal consistency in our sample (α = 0.94, ω = .95).
Fear of Positive Evaluation Scale (FPES)
The Fear of Positive Evaluation scale (FPES; Weeks, Heimberg & Rodebaugh, 2008) assesses fear and discomfort with positive evaluation (e.g., compliments, feedback) and includes 10 items. Items include: If I was doing something well in front of others, I would wonder whether I was doing ‘too well,’ and I generally feel uncomfortable when people give me compliments. While we used a 10-item Likert scale ranging from 0 to 9, rather than an 11-item Likert scale from 0 to 10 as in the original measure, the performance of a 10-item scale in this instance will likely not differ from an 11-item scale as explained by Simms et al. (2019). The FPES demonstrated good internal consistency (α = .82,
ω = .87) in our sample.
Brief Fear of Negative Evaluation Scale - Straightforward (BFNE-S)
The Brief Fear of Negative Evaluation Scale-Straightforward (BFNE-S; Rodebaugh, Woods, et al., 2004), an 8-item revised version of Leary’s Brief Fear of Negative Evaluation scale (Leary, 1983), was used for measuring FNE. Sample items include: I am afraid that others will not approve of me, and I worry about what other people will think of me even when I know it doesn’t make any difference. Items are rated on a 5-point Likert scale ranging from 0 = Not at all characteristic of me to 4 = Extremely characteristic of me. The BFNE-S correlates highly with the BFNE (Carleton, Collimore, et al., 2007; Rodebaugh, Woods, et al., 2004) and displayed excellent internal consistency in our sample
(α = .95, ω = .96).
Bergen Social Media Addiction Scale (BSMAS)
The 6-item Bergen Social Media Addiction Scale (BSMAS), is an adaptation of the Bergen Facebook Addiction Scale (BFAS), replacing “Facebook” with the phrase “social media” (Andreassen et al., 2012, 2016). The BSMAS is a widely-used measure of PSMU, reflecting core elements of problematic use shared with behavioral addictions (Griffiths, 2020; Kuss & Griffiths, 2017) and demonstrates good validity (Andreassen et al., 2016), and demonstrated good internal consistency in our sample (α = .82, ω = .91) Response options range from 1 = Very rarely to 5 = Very often. Items include: How often during the last year have you used social media in order to forget about personal problems? and How often during the last year have you used social media so much that it has had a negative impact on your job/studies?
Social Media Use Questions
Participants were asked to report their frequency of use of multiple popular social media sites, using items developed by Primack and colleagues (Primack et al., 2017). Seven response options ranged from 1 = I do not use this platform to 7 = I use this platform 5 or more times a day. Data from this measure were collected for descriptive purposes and were not included in analyses.
Analytic Approach
Preliminary analyses and data cleaning were conducted with R software, v4.1.1 (R Core Team, 2023), using the following packages: fmsb (coefficient alphas), pastecs (normality, descriptive statistics), and corrplot (scale intercorrelations). Data was first cleaned by removing 24 participants from the initial sample due to consecutive response style, duplicate participation, survey non-response, or not meeting participation criteria (e.g., not ages 18–25, not possessing a social media account). Maximum likelihood (ML) estimation was used to impute missing item-level data for each scale separately before summing items to produce scale scores. Cases of missing data were generally no more than 1–2 items per scale.
Preliminary analyses were conducted to assess for deviations from the parametric assumption of normality in the primary variables. The data did not display substantial evidence of non-normality, with fear of negative evaluation scores having the largest absolute value for kurtosis (−1.038) and all other values for skewness and kurtosis being under an absolute value of one. All scale scores were normally distributed (Cain et al., 2017). Pearson correlation analyses were conducted in R to assess relationships between variables.
Confirmatory factor analytic (CFA) and structural equation modeling (SEM) analyses were conducted in Mplus version 8 (Muthén & Muthén, 2017). First, we computed a fully observed variable model. Next, as the sample did not have sufficient power to create a fully latent model, CFA was used to compute a measurement model for the primary dependent variable, PSMU. Items on the BSMAS were treated as ordinal (Rhemtulla et al., 2012). Weighted least squares estimation with a mean- and variance-adjusted chi-square (WLSMV) was used, utilizing a polychoric covariance matrix. Factor loadings were estimated using probit regression (DiStefano & Morgan, 2014); after estimating factor variance, the first unstandardized factor loading was fixed to a value of one for scaling purposes. Residual error covariances were fixed to zero.
We next tested SEM model fit with latent PSMU as the dependent variable and examined direct associations between variables. All other variables were specified as observed, to preserve power. IU, ED, FPE and FNE were specified to predict PSMU severity, and FPE and FNE were also specified to predict IU and ED, adjusting for age and sex (Figure 1). We tested an alternate model version, removing the paths from FPE and FNE to PSMU.
Mediation was tested in Mplus v8, examining IU and ED as mediators between both FNE and FPE with PSMU severity. We computed the cross-product of two direct path coefficients, estimating the standard error for indirect (mediation) path coefficients with the Delta method. A z-test assessing statistical significance of each mediating effect was produced by dividing the indirect effect’s path coefficient by its Delta method-estimated standard error. One thousand bootstrapped, non-parametric samplings were used for accurate estimates.
Results
Descriptive statistics and internal consistency for target variables, separated by sex at birth, are displayed below in Table 1. Individuals assigned female at birth scored higher on most scales, though effect sizes were small. Pearson correlations for scale scores are presented below in Table 2. P-values were not corrected for multiple testing as these analyses were for descriptive purposes, and SEM evaluates overall fit of the model rather than individual relationships in isolation. Additionally, there were a large number of correlations ps < .001, suggesting very strong relationships. While all our sample was screened for having an active social media account, 89.8% of our sample reported using at least one social media network per week (n = 334). On our 7-item frequency scale, the most popular apps were Snapchat (M = 5.9, SD = 1.7), Instagram (M = 5.2, SD = 1.9), and TikTok (M = 5.1, SD = 2.3), with the median of participants reporting checking both Instagram and TikTok 2–4 times per day, and Snapchat 5 or more times per day.
Table 1. Descriptive Statistics and Internal Consistency Estimates Separated by Sex at Birth
for Primary Continuous Variables.
|
Variable |
Total M (SD) |
Female M (SD) |
Male M (SD) |
Sex F(1,371) |
p |
η2p |
|
1. FPE |
31.22 (13.03) |
32.02 (12.4) |
29.54 (14.2) |
2.83 |
.094 |
< .001 |
|
2. FNE |
23.26 (9.12) |
24.31 (9.18) |
21.04 (8.62) |
10.25 |
.002 |
.03 |
|
3. IU |
31.67 (10.22) |
32.83 (10.23) |
29.21 (9.80) |
9.89 |
.002 |
.03 |
|
4. ED |
90.02 (23.57) |
92.62 (24.13) |
84.5 (21.42) |
9.31 |
.003 |
.03 |
|
5. PSMU |
14.41 (5.29) |
14.95 (5.23) |
13.25 (5.14) |
7.68 |
.006 |
.02 |
|
Note. Sex at birth was coded “1” for female, and “2” for male. FPE = Fear of positive evaluation, FNE = Fear of negative evaluation. IU = Intolerance of uncertainty, ED = Emotion Dysregulation, PSMU = Problematic social media use. |
||||||
Table 2. Pearson’s r Correlations Between Primary Variables.
|
Variable |
1 |
2 |
3 |
4 |
5 |
|
1. Age |
|
|
|
|
|
|
2. FPE |
.06 |
|
|
|
|
|
3. FNE |
−.06 |
.54** |
|
|
|
|
4. PSMU |
−.09 |
.22** |
.33** |
|
|
|
5. IU |
−.03 |
.48** |
.57** |
.42** |
|
|
6. ED |
−.01 |
.43** |
.50** |
.40** |
.58** |
|
Note. FPE = Fear of positive evaluation, FNE = Fear of negative evaluation. PSMU = Problematic social media use, IU = Intolerance of uncertainty, ED = Emotion Dysregulation. Values in square brackets indicate the 95% confidence interval for each correlation. * p < .05. ** p < .01. Aside from age, all correlation ps < .001. |
|||||
Use of a fully observed model resulted in poor fit (Appendix). Consequently, we conducted a CFA for PSMU, for subsequent use within the context of a larger SEM. The measurement model for the PSMU CFA demonstrated evidence for good fit overall, χ2(8) = 42.60, p < .001, CFI = .99, TLI = .97, RMSEA = .095, 90% CI [0.04, 0.15], SRMR = .028, based on accepted fit index benchmarks (Hu & Bentler, 1999). Only RMSEA did not show evidence for excellent fit, which is as to be expected when using ordinal items (Shi et al., 2020).
Table 3. Standardized Factor Loadings for the Problematic Social Media Use (PSMU) Measurement Model.
|
BSMAS item |
Standardized Loading |
|
1. Spent a lot of time thinking about social media or planned use of social media |
.57 |
|
2. Felt an urge to use social media more and more |
.69 |
|
3. Used social media in order to forget about personal problems |
.63 |
|
4. Tried to cut down on the use of social media without success |
.62 |
|
5. Become restless or troubled if you have been prohibited from using social media |
.90 |
|
6. Used social media so much that it has had a negative impact on your job/studies |
.75 |
|
Note. BSMAS = Bergen Social Media Addiction Scale. |
|
A SEM (with only PSMU as a latent variable) including direct pathways between FNE/FPE and PSMU (from Figure 1) was conducted. The fit of this model was good, χ2(47, N = 356) = 122.7, p < .001, CFI = .96, TLI = .94, RMSEA = .07, 90% CI [0.05, 0.08], SRMR = .10 (see Figure 2 for results). WLSMV estimation was used. Surprisingly, the direct pathways between both FNE and PSMU (β = −.07, E = .12, p = .491) and FPE and PSMU (β = −.07, SE = .06, p = .265) were not significant in this model, though both FNE and FPE were significantly, though weakly, correlated with PSMU in earlier bivariate analyses with Pearson’s r (r = .33 and r = .22, respectively; both ps < .01). A broad body of research supports the direct relationship of SAD with PSMU (Marino et al., 2023; Wu et al., 2024; Zsido et al., 2021), and of FNE with PSMU (Ali et al., 2021; Casale et al., 2024; Naidu et al., 2023), contradicting our non-significant paths between FNE/FPE and PSMU in this model. These non-significant pathways were removed in an additional, subsequent SEM.
Figure 2. Hypothesized Model With Resulting Standardized Path Coefficients.

Note. Circles represent latent variables, while squares represent observed variables. FPE = Fear of positive evaluation,
FNE = Fear of negative evaluation. IU = Intolerance of uncertainty, ED = Emotion Dysregulation, PSMU = Problematic
social media use. SEs are displayed in parentheses below path coefficients. For visual clarity, the latent PSMU variable’s
observed items are not pictured (but see Table 3 for factor loadings). Sex at birth was coded“1” for female, and “2” for male.
*p < .05, **p < .01, ***p < .001.
A SEM without direct paths between FNE/FPE and PSMU was conducted (Figure 3), to reduce number of parameters and to compare model fit with the hypothesized model from Figures 1 and 2.
Figure 3. Revised Model.

Note. FNE = Fear of Negative Evaluation; FPE = Fear of Positive Evaluation; IU = Intolerance of Uncertainty;
ED = Emotion Dysregulation; PSMU = Problematic Social Media Use. Squares represent observed variables,
while the latent variable is depicted with a circle.
This revised SEM (Figure 3) showed evidence of good fit, robust χ2(49, N = 356) = 123.88, p < .001, CFI = .96, TLI = .95, RMSEA = .07, 90% CI [0.051, 0.08], SRMR = .028. Standardized parameter estimates from the model are included in Figure 4. However, using robust chi-square difference testing with Mplus’ DIFFTEST command, the revised model did not fit significantly worse than our hypothesized model (Figures 1 and 2), χ2diff(2, N = 356) = 1.9, p = .368). Therefore, to reduce number of parameters in the SEM and for the sake of parsimony, this revised model was used going forward. PSMU severity was related to female sex at birth, though not to age, possibly due to the truncated age range of our sample.
Figure 4. Revised Model With Resulting Standardized Path Coefficients.

Note. Circles represent latent variables, while squares represent observed variables. FPE = Fear of positive evaluation,
FNE = Fear of negative evaluation. IU = Intolerance of uncertainty, ED = Emotion Dysregulation,
PSMU = Problematic social media use. SEs are displayed in parentheses below path coefficients. For visual clarity,
the latent PSMU variable’s observed items are not pictured (but see Table 3 for factor loadings).
Sex at birth was coded “1” for female, and “2” for male. *p < .05, **p < .01, ***p < .001.
In this revised model, path coefficients demonstrate that, after adjusting for sex and age, both IU and ED predicted PSMU severity (H1 and H2). FNE was significantly associated with IU and ED in this model, and FNE was significantly related to FPE. However, FPE was not significantly associated with IU or ED.
Examining indirect effects of this model, IU mediated relations between FNE and PSMU severity (H3a), but not between FPE and PSMU severity (H3b). ED mediated the pathway between FNE to PSMU severity (H4a), but not between FPE and PSMU (H4b). Mediation results are displayed in Table 4, with p-values displayed for statistical significance of indirect effects.
Table 4. Mediation Results With Standardized Estimates.
|
Indirect Effect |
β |
SE |
z |
p |
|
H3a) FNE → IU → PSMU |
.21 |
.04 |
4.60 |
< .001*** |
|
H3b) FPE → IU → PSMU |
.02 |
.04 |
0.55 |
.586 |
|
H4a) FNE → ED → PSMU |
.17 |
.04 |
4.23 |
< .001*** |
|
H4b) FPE → ED → PSMU |
.02 |
.03 |
0.54 |
.588 |
|
Note. FNE = Fear of negative evaluation. FPE = Fear of positive evaluation, IU = Intolerance of uncertainty, ED = Emotion Dysregulation, PSMU = Problematic social media use. |
||||
Discussion
The significant pathways identified within this study’s SEM provide additional support for the relationship of FNE with PSMU severity, particularly as mediated by IU and ED. Notably, this study provides a novel contribution to the literature by establishing IU as a mediator between FNE and PSMU severity, as IU’s mediating role between psychopathology and PSMU has not yet been investigated. It is important to emphasize that with a cross-sectional design, this study cannot to speak to directional effects, but creates a building block for future longitudinal research by delineating the possible mediating effects of IU and ED in the relationship between SAD and PSMU.
As hypothesized, the pathway between IU and PSMU severity in our final SEM was significant in a positive direction. High levels of IU have related to PSMU severity in previous research (Sun et al., 2022), as well as to problematic smartphone and internet use more broadly (Brown & Medcalf-Bell, 2022; Rozgonjuk et al., 2019; Wojtaszek & Saules, 2022). The relationship between IU and PSMU fits within the context of I-PACE, with IU as a mediator contributing to PSMU. Individuals with SAD may find it difficult to tolerate uncertainty in social situations, and attempt to regulate their anxiety with PSMU. Our study suggests that there are relationships between SAD, IU, and PSMU, encouraging future research in this area. One possible area for further study is worry in relation to PSMU, as IU is also a well-researched construct in relation to worry (Buhr & Dugas, 2006; Dugas et al., 2001; Yook et al., 2010).
Higher levels of ED were also positively related to PSMU severity in our SEM, supporting our hypothesis and literature identifying this relationship (Drach et al., 2021; Hormes et al., 2014; Rasmussen et al., 2020; Zsido et al., 2021). Within I-PACE, FNE would function as an underlying psychopathology (predictor) variable, and ED as a mediating variable leading to the decision to use social media and ultimately to PSMU. Use of social media may function as a mechanism for anxious individuals to regulate their emotions; individuals with greater difficulties in ER may rely more heavily on maladaptive behaviors such as PSMU to cope with negative emotions. While FNE has been related to PSMU severity previously (Ali et al., 2021; Casale et al., 2018), our results suggest that ED may function as a mediator in this relationship.
While mediation analyses supported our hypotheses pertaining to the relationship between FNE and PSMU, contrary to our hypotheses, path coefficients did not demonstrate a significant relationship between FPE and PSMU, nor elevated IU or ED mediate relations between FPE and PSMU severity. Previous research has shown that FPE was related to problematic smartphone use severity, but not to PSMU severity (Wolniewicz et al., 2018), and thus consistent with our study. A potential explanation for these non-significant findings regarding FPE is that FPE relates more strongly to performance aspects rather than social interaction aspects of SAD, therefore individuals high in FPE may not feel anxious about using social media to socialize or feel driven to cope with anxiety via social media as frequently as those with high levels of FNE (Fredrick & Luebbe, 2020). Individuals with FNE are generally more distressed about social interactions than those with FPE (Trower & Gilbert, 1989; Turner et al., 1992), supporting the theory that those with higher FNE may choose to use these sites passively (e.g., scrolling through content) as a maladaptive coping mechanism, while those with high FPE may use these sites socially with adaptive consequences (e.g., messaging others to foster social connection).
A possibility is that individuals with greater performance concerns are less likely to engage in passive, non-social social media use (i.e., using social media as a source of entertainment via scrolling and viewing others’ posts), which more strongly relates to PSMU than social use (i.e., using social media to communicate, message, comment, and post one’s own content; Lopes et al., 2022; Myruski et al., 2019; Verduyn et al., 2015). In other words, individuals high in FNE, but not necessarily FPE, might choose to use social media platforms non-socially more often, in a way that is more likely to become problematic, as a coping mechanism for SAD symptoms (Reichenberger et al., 2018).
Another consideration is the breakdown of which social media sites or apps our participants used, as certain platforms have been associated with greater impairment (e.g., Instagram, WhatsApp; Rozgonjuk et al., 2021). In our sample, the most frequently used social media sites were Snapchat, Instagram, and TikTok. All of these applications can be used passively and/or socially and center on photo or video content, introducing the possibility of appearance-based evaluation or comparisons about appearance is related to PSMU (Papapanou et al., 2023), and using social media can exacerbate appearance-related distress, leading to a vicious cycle (Hawes et al., 2020).
Our results also bear possible implications for clinical practice, specifically for treatment of SAD and/or internet addictions. While further longitudinal research is needed to clarify the processes by which SAD and PSMU relate, these findings suggest the importance of evaluating PSMU for those already in treatment for SAD. If PSMU is a maladaptive coping mechanism, it should be monitored in treatment to ascertain whether PSMU exacerbates distress and interference initially caused by FNE. Both SAD (Heimberg, 2002; Rodebaugh, Holaway, et al., 2004) and PSMU (Winkler et al., 2013; Zhou et al., 2021) have been effectively treated with cognitive-behavioral therapy (CBT) interventions. Treatment with CBT has been found efficacious for a variety of psychopathology (Hofmann et al., 2012), including for problematic internet and social media use (Winkler et al., 2013; Young, 2013; Zhou et al., 2021), suggesting that CBT interventions would have great benefit for individuals presenting with both SAD and PSMU. Furthermore, our results suggest that treatment focused on transdiagnostic processes such as ED or IU may possibly have beneficial effects for both FNE and PSMU, by targeting mechanisms by which these concerns are related. Treatment with CBT has been associated with reductions in IU and improved ER skills in SAD treatment (Goldin et al., 2014; Jazaieri et al., 2017; Mahoney & McEvoy, 2012b).
The sample for this study consisted of college undergraduate students, which provides unique insights into the emerging adult demographic. However, university students make up approximately 4.5% of the US population (Hanson, 2024), limiting generalizability of our results and speaking to the need for further research on PSMU outside the university setting. Our findings fit within the overall body of research associating PSMU with anxiety, depression, stress, and overall decreased wellbeing in emerging adults (Shannon et al., 2022). University students are impacted by PSMU in multiple activities of daily living (Kolhar et al., 2021), lending vulnerabilities for increased mental health symptoms and possibly increased use of social media to cope. The majority of our sample (65.6%) was also female, with slightly higher scores than males on most measures, which may speak to a general association between female sex and PSMU (Jeong et al., 2016) and a limit in the generalizability of our sample, though not all research has found a significant association between sex and PSMU (Shannon et al., 2022). Our findings suggest the need for further research among more diverse and representative age, socioeconomic, and cultural demographics to improve the generalizability of findings.
As noted above, a significant limitation is the cross-sectional design of our study. As with any cross-sectional study, our study cannot determine directionality of results, so further longitudinal research on FNE, IU, ED, and PSMU longitudinally throughout emerging adulthood is needed. Finally, this study used survey-based assessment of PSMU via retrospective report, which may be more prone to recall bias or response error when compared to other methods such as ecological momentary assessment (EMA; Cingel et al., 2022; Wadsley & Ihssen, 2023) or objective assessment of social media use like digital biomarkers (Montag et al., 2021). As reviewed by Parry et al. (2021), self-report screen-time estimations can be unrealistic. For example, self-reported duration of social media use has only a moderate effect relationship with objective tracked time spent on social media (Rozgonjuk et al., 2023), and self-report measures of PSMU are even more weakly related to objective use, speaking to the need for further research utilizing objective measures of social media use (Parry et al., 2021). The use of self-report measures also invites the possibility of social desirability bias impacting reports of psychopathology or PSMU (Latkin et al., 2017).
Despite limitations, the present study provides new contributions to the current literature on SAD and PSMU by highlighting the mediating roles of IU and ED in PSMU for individuals with high FNE, a relationship which has not been previously established for IU. These results speak to the need for longitudinal research to provide information on the directionality of this relationship over time. Further longitudinal research on the relationship of IU and ED with PSMU in a diverse sample, particularly within the context of other psychopathology variables, is a promising direction for further study.
Conflict of Interest
Dr. Elyse Hutcheson does not have any conflicts of interest to report.
Dr. Montag reports no conflict of interest. However, for reasons of transparency Dr. Montag mentions that he has received (to Ulm University and earlier University of Bonn) grants from agencies such as the German Research Foundation (DFG). Dr. Montag has performed grant reviews for several agencies; has edited journal sections and articles; has given academic lectures in clinical or scientific venues or companies; and has generated books or book chapters for publishers of mental health texts. For some of these activities he received royalties, but never from gaming or social media companies. Dr. Montag mentions that he was part of a discussion circle (Digitalität und Verantwortung: https://about.fb.com/de/news/h/gespraechskreis-digitalitaet-und-verantwortung/) debating ethical questions linked to social media, digitalization and society/democracy at Facebook. In this context, he received no salary for his activities.
Dr. Jon Elhai does not report any conflicts of interest with this paper. But for transparency, he does report that he earns royalties on books published on trauma and PTSD, occasionally serves as a forensic expert on PTSD cases, and has recently been funded on grants from the U.S. National Institutes of Health.
Use of AI Services
The authors declare they have not used any AI services to generate any part of the manuscript or data.
Appendix
Figure S1. SEM With Observed Variables With Resulting Standardized Path Coefficients.

Note. Squares represent observed variables. FPE = Fear of positive evaluation, FNE = Fear of negative evaluation.
IU = Intolerance of uncertainty, ED = Emotion Dysregulation, PSMU = Problematic social media use.
SEs are displayed in parentheses below path coefficients. For visual clarity, the latent PSMU variable’s observed
items are not pictured (but see Table 3 for factor loadings). Sex at birth was coded “1” for female, and “2” for male.
*p < .05, **p < .01, ***p < .001.
This SEM (with observed variables only) showed evidence of poor fit, robust χ2(9, N = 356) = 73.49, p < .001, CFI = .84, TLI = .74, RMSEA = .14, 90% CI [0.11, 0.17], SRMR = .08. Standardized parameter estimates from the model are shown here.

This work is licensed under a Creative Commons Attribution-ShareAlike 4.0 International License.
Copyright © 2025 Elyse F. Hutcheson, Christian Montag, Jon D. Elhai

